19 Sep 2022 - me again :3
This is a cheap and simple way of making a low current 30kV+ power supply from what’s basically e-waste. (Most parts can be found in an old Soviet CRT TV)
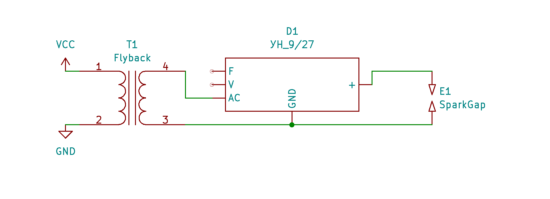
The supply consists of 2 parts: a NE555 Flyback Driver connected to an AC flyback and a УН-9/27 voltage multiplier module.
The setup looks something like this:

This is the multiplier in action: